當前位置:返回首頁 > 信息公開 > 主要業績主要業績
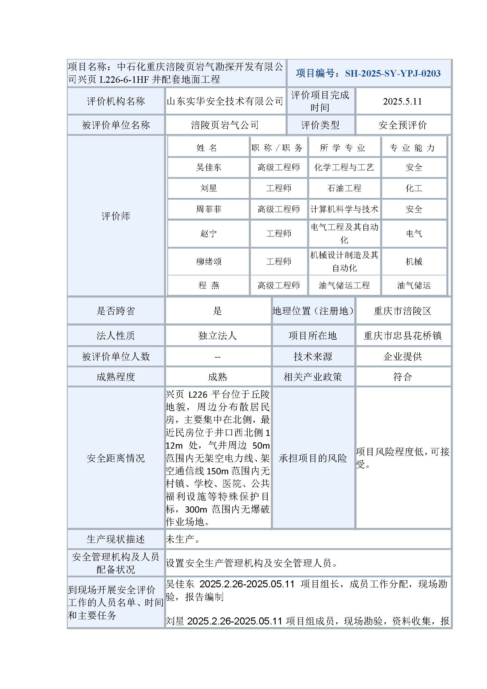
中石化重慶涪陵頁巖氣勘探開發有限公司興頁L226-6-1HF井配套地面工程安全預評價
發布時間:2025/5/17 17:16:05
相關新聞
- 2020-08-25 ·安監總管三[2011]95號《國家安全監管總局關于公布首批重...
- 2020-08-25 ·山東省冶金等工貿行業安全專項整治三年行動實施方案
- 2020-08-25 ·山東省非煤礦山安全專項整治三年行動實施方案
- 2020-08-25 ·山東省危險化學品安全專項整治三年行動實施方案
信息公開/News
聯系我們/Contact us
- 電話:劉健18054389803
鄧清18854630025 - 傳真:
- 郵編:257000
- 郵箱:18854630025@126.com
- 地址:東營市西城淄博路9號柏年大廈F座301室





